• 疫情风投行业/疫情风投行业发展趋势

    2020年全球风险投资“退出”总结:IPO退出创10年比较高记录020年全球风险投资“退出”表现强劲,主要得益于经济环境变化下并购活跃度提升及科技行业繁荣推动IPO估值增长。具体分析如下:经济下行与并购机遇并存,推动企业退出数量增长202...

    2026-03-17
    41
  • 潜江新冠疫情/潜江新冠疫情最新动态

    潜江市11月22日新增8例无症状感染者(湖北潜江感染)月22日0-24时,潜江市新增8例新冠病毒阳性人员,均在集中隔离点检出,经专家组研判为无症状感染者,近来上述8人已闭环转运至定点医疗机构集中隔离医学观察。无症状感染者5:居住于园林街道...

    2026-03-17
    50
  • 疫情申请回校(疫情申请返校)

    2022湖北科技学院开学返校时间及返校申请条件〖壹〗、一)满足以下4个条件者可正常返校:来自低风险区,且本人或共同生活的家庭成员均无中高风险区旅居史;健康码绿码;通信行程卡绿色;湖北省外返咸学生(返校前28天内有过湖北省外旅居史的学生)需...

    2026-03-17
    43
  • 疫情年后回广州/疫情期间回广东需要隔离吗

    2021过完年回广州要隔离14天吗-今年春节后回广州要不要隔离021过完年回广州是否需要隔离14天,取决于返回人员的出发地及疫情风险等级:国内高危地区:对近14天有高危地区生活史的回粤人员,需要进行14天集中隔离医学观察,并于1日、14日...

    2026-03-17
    46
  • 【防控疫情神曲,防控疫情这首歌】

    新版绵阳新冠肺炎中医药防控技术指南一览〖壹〗、四川省新型冠状病毒肺炎中医药防控技术指南预防方案结合近来四川地区的气候、季节和人群特点,制定以下中药预防方案。〖贰〗、——郑州发布中药预防方8月2日,郑州市新冠肺炎中医专家技术指导组依据河南省...

    2026-03-17
    48
  • 疫情期间轻食/疫情期间轻食有哪些

    反复疫情下轻食行业值得投资吗?轻食行业的未来发展趋势〖壹〗、反复疫情下轻食行业值得投资,具有较大的商业潜力和发展空间,未来发展趋势向好。以下是具体分析:轻食行业的投资价值成本与制作优势:轻食以低糖、低脂、低盐,高纤维为标准进行合理搭配,投...

    2026-03-17
    43
  • 【河北具体疫情肺炎,河北疫情权威发布】

    河北最新通报河北省冀中公安局任南分局辖区任丘市华北油田采一中学门外发生一起持刀伤人案件,致3人受伤(1名学生家长、2名学生),犯罪嫌疑人已被当场抓获,案件正在进一步侦办中。案件基本情况据河北省冀中公安局任南分局官方微博通报,2023年某月...

    2026-03-17
    46
  • 【中风险疫情区,中风险疫区名单】

    中风险区的定义以区。中风险地区是指14天内新增确诊病例且累计确诊病例不超过50例,或累计确诊病例超过50例且14天内未出现聚集性暴发的地区。中风险区是区域分布、疫情风险等来划定,以区。将病例和无症状感染者停留和活动一定时间,且可能具有疫情...

    2026-03-17
    41
  • 疫情病毒人数全国(现在全国病毒人数)

    大满贯!31省份同日报告新冠感染者,全国破7千!为何这么严重?〖壹〗、月7日全国31个省份同日报告新冠感染者,单日报告7323例,是自5月1日以来的新高值,这波疫情严重的原因主要有奥密克戎病毒变异快、人力财力物力保障存在挑战、政府防控与民...

    2026-03-17
    40
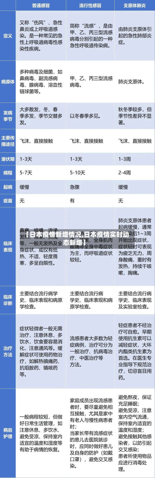
  • 【日本疫情新增情况,日本疫情实时动态新增】

    日本梅毒爆发:背后的故事比你想象的更离奇日本梅毒疫情爆发的原因红灯区与性交易文化:东京等城市庞大的性服务市场为梅毒传播提供了温床。每天庞大的客流量和频繁的性交易,使得性工作者感染梅毒的风险大幅增加。尤其是年轻女性性工作者,她们往往缺乏足...

    2026-03-17
    43