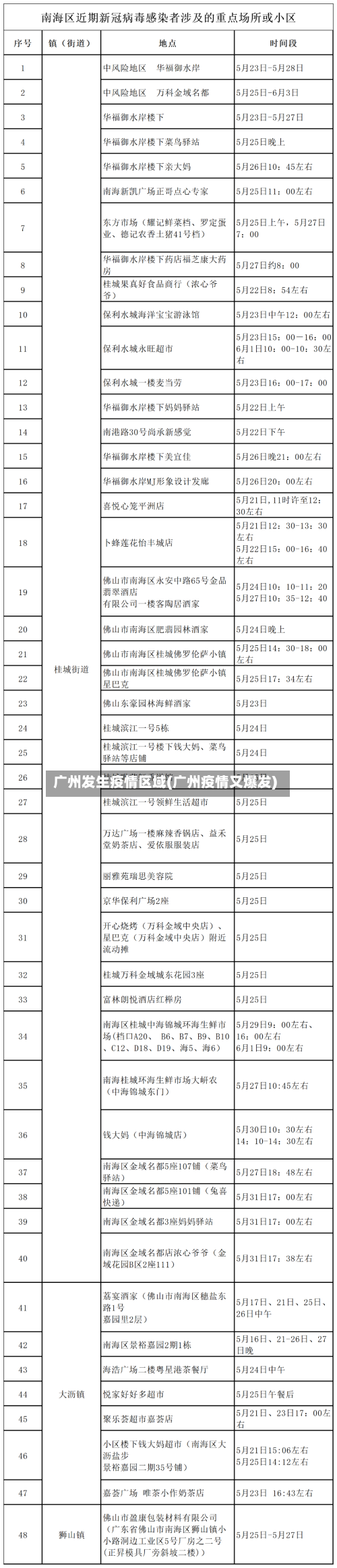
广州发生疫情区域(广州疫情又爆发)

广州疫情从哪天爆发的

广东是疫情的初始集中爆发地。2002年底至2003年初,SARS疫情在广东部分地区出现 ,并逐渐扩散 。广州作为广东省会,成为疫情早期最严重的区域之一。由于人口密集 、流动性大,病毒通过人际传播和医院内感染迅速扩散 ,导致大量病例出现。广东的疫情不仅引发了国内关注 ,也为后续全国防控提供了早期预警 。北京是疫情扩散后的另一重灾区 。

广州发生疫情区域(广州疫情又爆发)-第1张图片

广东:广东是2003年SARS疫情最早出现的地区。2002年11月16日,广东佛山出现首例不明原因肺炎病例,但疫情的集中爆发和扩散始于2003年的广州。广州作为华南地区的交通枢纽和人口密集城市 ,成为疫情早期传播的重要节点 。

广州发生疫情区域(广州疫情又爆发)-第2张图片

全球疫情发展历程早期未知与爆发:从个人记忆角度,此前人们熟知猪瘟、鸡瘟禽流感等动物疫情,影视剧中虽见过鼠疫、天花 、黑死病等 ,但都距离遥远。2003年广州非典疫情爆发,给社会带来一定冲击,如有人所在公司体育大厦楼对面超市理货员因非典去世。

广州此次疫情始发于国庆期间 ,自10月23日突然爆发于海珠区 。从11月5日开始,新增破千;8日开始破两千;10日之后破三千。官方定义为“疫情三年最严峻的一次”,全市90%新增集中在海珠区 ,海珠80%新增就在康鹭片区 、客村、大塘这三大城中村区域。

广州疫情从2020年3月15日开始 。据查询相关信息统计,新冠疫情在2019年12月底就开始在湖北武汉开始发生,在2020年3月15日 ,广州出现第一例疫情感染者。截至2022年11月17日 ,广州疫情形势严峻,高风险地区138个,累计确诊11441例。

广州封控区和管控区在哪里查(附入口)

〖壹〗、广州封控区和管控区可通过以下方式查询:查询入口:可直接查看广州封控区 、管控区、防范区地图获取相关信息 。温馨提示:查询过程中 ,可选取区,查看所在区封控区管控区防范区范围。

〖贰〗、广州管控区域地图可通过微信搜索“广州本地宝 ”公众号,关注后在对话框回复【封控】获取入口进行查看 ,同时可获取各区封控区 、管控区、防范区名单、管理措施及服务热线等信息。具体操作步骤:打开微信,在搜索栏输入“广州本地宝”,关注该公众号 。进入公众号后 ,在对话框输入“封控”并发送 。

〖叁〗 、广州封控区、管控区、防范区查询入口为:微信搜索公众号广州本地宝,关注后在对话框回复【封控】获取查询入口。通过该入口可进行以下操作和了解相关信息:区域范围查询:查询过程中,可选取所在区 ,查看该区封控区 、管控区、防范区的具体范围。

〖肆〗、本地宝封控/管控/防范地图查询查询入口:通过微信搜索公众号“广州本地宝 ”,关注后在对话框回复【封控】,获取查询入口链接 。操作流程:进入链接后 ,选取所在区域(如天河区 、越秀区等)。地图会显示封控区 、管控区、防范区的具体范围 ,可通过缩放地图查看细节。

广州白云区封控区域有哪些?(3月)

〖壹〗、广州白云区3月的封控区域为萧岗东约大街一巷(10号 、17号、17-2号、19号 、19-1号、21号、23号 、23-1号)以及东约西街20号 。具体说明如下:封控区范围萧岗东约大街一巷的特定门牌号:10号、17号、17-2号 、19号、19-1号、21号 、23号 、23-1号。东约西街20号单独列为封控区域。

〖贰〗、月广州白云区管控区范围为:南至萧岗东约南街,东至萧岗东约西街第二排,西至东安居委旁停车场 ,北至东约西街一巷 。具体边界说明 南界:以萧岗东约南街为南侧边界,明确划分管控区与外部区域的纵向分界。东界:沿萧岗东约西街第二排建筑向东延伸,形成东部封闭边界。

〖叁〗、月广州白云区防范区域范围为:东至云城西路 ,南至云霄路,西至机场路,北至齐富路 。以下是对该防范区域的详细说明:管理措施:该防范区域实行“强化社会面管控 ,严格限制人员聚集 ”的管理措施。具体包括区域内暂停堂食服务,以及密闭场所(如健身房 、电影院等)暂停营业。

〖肆〗、实施时间:3月15日12时起 。涉及区域:白云区永平街封控、管控 、防范区域 。调整措施:临时撤销站点:公交总站(3个):公共汽车百顺北路(岭南新世界)总站、集贤苑教师新村总站、永泰客运站总站。

〖伍〗 、月24日晚上10时,白云区云城街萧岗辖内东约封控区正式解封。解封区域与人员规模:此次解封范围为白云区云城街萧岗辖内东约封控区 ,涉及182名居民 。自3月10日晚实施封控管理以来,该区域严格执行“区域封闭、足不出户、服务上门”措施,至3月24日晚解除管控 ,历时14天。

广州这次疫情的源头在哪里

广州此次疫情的源头尚未完全明确 ,但初步判断可能与境外输入相关,具体分析如下: 病毒基因测序提示新传播链基因测序结果显示,此次疫情的病毒为奥密克戎BA.2变异分支 ,其传播速度更快 、隐匿性更强。测序结果与广东省内已检测的毒株同源性较低,表明此次疫情可能由一条新的传播链引发,而非省内已有毒株的直接扩散 。

月1日中国本土新增10例确诊病例和7例无症状感染者 ,均位于广东省,专家明确本轮疫情源头并非此前猜测的南宁境外返回人员,近来溯源工作仍在进行。

此次广州疫情蔓延迅速 ,主要集中于两条传播链:一是由广州荔湾区扩散至茂名、佛山的“早茶传播链”;另一条是发生在深圳盐田港的“境外货轮传播链 ”。从病毒测序结果来看,引起两条传播链的病毒类型不同,广州和深圳的源头分别为印度和英国变异株 。

广州疫情突然爆发严重的原因主要是奥密克戎变异株的传播特性以及人口密度大等因素共同作用的结果 ,新一轮疫情的源头呈现多样化输入特点。

钟南山在广州市政府新闻办举行的第46场疫情防控新闻通气会上,作出了以下重要研判:不能靠“集体免疫”解决问题 新冠病毒平均传播系数接近3,传染性强 ,大爆发带来诸多问题 ,如病房、医护人员缺口等。冠状病毒并非一次感染终生免疫,近来没有证据支持“集体免疫”可解决新冠病毒问题 。

广州本轮疫情源头近来尚未明确,官方仍在调查中。根据广州市最新疫情通报 ,11月7日0—24时,广州新增本土确诊病例114例,新增本土无症状感染者2263例 ,另有118例本土无症状转确诊病例。这一数据反映出当前广州疫情的严峻态势,每天新增病例数较多,且以无症状感染者为主 ,显示出病毒传播的隐匿性和广泛性 。

广州现有几个中风险地区?

中风险地区调整情况:根据广东省新冠肺炎防控指挥办疫情防控组相关通知,经广州市新冠肺炎防控指挥办同意,自2022年4月22日起 ,广州白云区的三元里大道1008号鸿盈汇大厦 、人和镇穗和东大街12号205 - 208迪鹿酒吧 、黄石街道黄石东路488号江夏灯饰建材城3个区域由中风险地区调整至低风险地区 。

高风险地区:来(返)粤人员实施14天集中隔离;所在县(区)人员实施“7+7 ”健康管理(7天居家隔离+7天健康监测),第14天核酸检测;所在地市人员实施“三天两检”+14天健康监测。

低风险区域范围近来广州市除白云区、越秀区为中风险区域外,其余区域均为低风险区域 ,覆盖大部分城区及周边地区。快递、外卖配送规则 低风险区域:推行“无接触投送”基础上 ,允许快递员 、外卖员直接将物品送至公司或家庭门口,减少中转环节 。

月26日下午,广州市卫健委发布通告 ,南沙区、荔湾区、白云区的四个区域调整为低风险地区,至此广州全市中风险地区清零。调整依据与背景广州市卫健委根据《新型冠状病毒肺炎防控方案(第九版)》要求,结合疫情形势和风险评估结果 ,对部分区域的风险等级进行动态调整。

广州市南沙区珠江街道嘉安花园自2021年6月7日起由低风险地区调整为中风险地区,其他地区风险等级不变 。

时隔33天全国再现高风险区,广州荔湾区白鹤洞街 、中南街调整为高风险地区 ,当地医护人员、社区工作者及市民正全力应对疫情挑战。高风险地区调整背景调整情况:6月2日,广州市卫健委官方网站发布消息,荔湾区白鹤洞街、中南街由中风险地区调整为高风险地区。

3月广州荔湾区疫情防控范围

022年3月广州荔湾区疫情防控范围中 ,防范区具体为站前街道部分地区,东至越秀区交界区域,南至广州加和城 、天富大厦、新丰宾馆、站前一街 ,西至广园西路 、黑山九街、站前路、陈岗路 ,北至站西路 。具体说明如下:实施时间:自2022年3月9日起,荔湾区站前街道部分地区被划定为防范区,相关管理措施开始执行。

热线服务区域:荔湾区站前街道防范区 ,具体范围东至越秀区交界区域,南至广州加和城 、天富大厦 、新丰宾馆、站前一街,西至广园西路、黑山九街 、站前路、陈岗路 ,北至站西路。管理措施:该防范区实行“强化社会面管控,严格限制人员聚集 ”措施,区域内暂停堂食 ,密闭场所暂停营业,公共交通采取临时管控 。

黄埔区7个:黄埔边检站、云埔街春晖二街67号 、广州市开发区医院南岗院区、品盛生活超市(黄埔店)、水果店(福之岛生鲜超市) 、中大附一医院东院区、中山大道东227号伟萌五金店。荔湾区1个:中山七路187号美荔心筑。越秀区1个:大东街仁秀新街10号之一 。番禺区1个:广州南站 。

文章推荐

  • 疫情对蜂农/蜂农有补贴吗

    广州疫情从哪天爆发的广东是疫情的初始集中爆发地。2002年底至2003年初,SARS疫情在广东部分地区出现,并逐渐扩散。广州作为广东省会,成为疫情早期最严重的区域之一。由于人口密集、流动性大,病毒通过人际传播和医院内感染迅速扩散,导致大量病例出现。广东的疫情...

    2026年04月07日
    0
  • 【广州疫情11月,11月广州新增病例是境外输入还是本土】

    广州疫情从哪天爆发的广东是疫情的初始集中爆发地。2002年底至2003年初,SARS疫情在广东部分地区出现,并逐渐扩散。广州作为广东省会,成为疫情早期最严重的区域之一。由于人口密集、流动性大,病毒通过人际传播和医院内感染迅速扩散,导致大量病例出现。广东的疫情...

    2026年04月07日
    2
  • 广州发生疫情区域(广州疫情又爆发)

    广州疫情从哪天爆发的广东是疫情的初始集中爆发地。2002年底至2003年初,SARS疫情在广东部分地区出现,并逐渐扩散。广州作为广东省会,成为疫情早期最严重的区域之一。由于人口密集、流动性大,病毒通过人际传播和医院内感染迅速扩散,导致大量病例出现。广东的疫情...

    2026年04月07日
    3
  • 【疫情需要防控,疫情需要防控多久】

    广州疫情从哪天爆发的广东是疫情的初始集中爆发地。2002年底至2003年初,SARS疫情在广东部分地区出现,并逐渐扩散。广州作为广东省会,成为疫情早期最严重的区域之一。由于人口密集、流动性大,病毒通过人际传播和医院内感染迅速扩散,导致大量病例出现。广东的疫情...

    2026年04月07日
    8