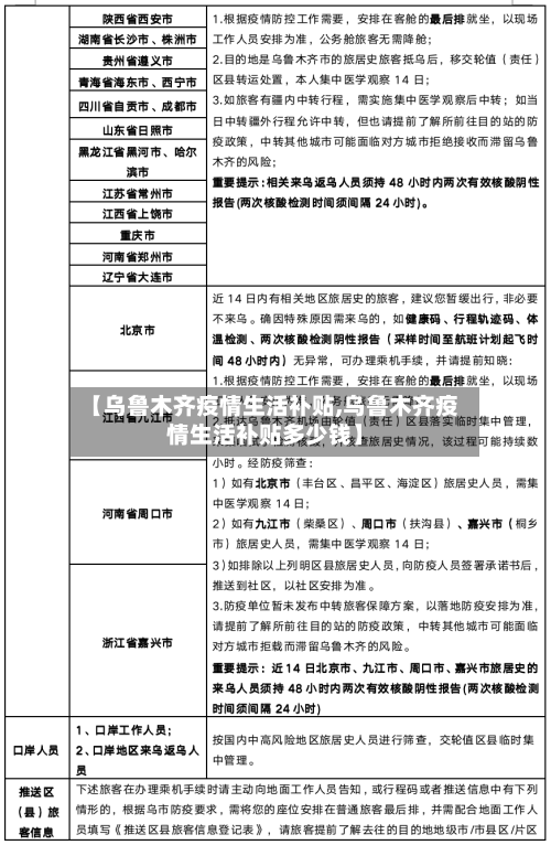
【乌鲁木齐疫情生活补贴,乌鲁木齐疫情生活补贴多少钱】

乌鲁木齐减免政策

〖壹〗、免除公办幼儿园学前一年保育教育费:从2025年秋季学期起,新疆地区的公办幼儿园将免除学前一年在园儿童的保育教育费。对于在教育部门批准设立的民办幼儿园就读的适龄儿童,也将参照当地同类型公办幼儿园免除水平 ,相应减免保育教育费,进一步减轻家庭负担。

【乌鲁木齐疫情生活补贴,乌鲁木齐疫情生活补贴多少钱】-第1张图片

〖贰〗、乌鲁木齐房产契税减免政策主要包括在特定房交会期间的契税补贴政策以及一般购房情况下的契税减免政策 。

【乌鲁木齐疫情生活补贴,乌鲁木齐疫情生活补贴多少钱】-第2张图片

〖叁〗 、新疆2026年新购车补贴金额因地区和车辆类型不同存在差异,自治区层面比较高补贴15000元 ,乌鲁木齐市层面比较高补贴9000元。自治区层面补贴政策:主要针对汽车置换更新,补贴标准与车辆类型和排量相关。

【乌鲁木齐疫情生活补贴,乌鲁木齐疫情生活补贴多少钱】-第3张图片

〖肆〗、乌鲁木齐市小区居民物业费、停车费等减免政策核心内容如下:物业费减免政策财政供养人员及国有企业职工范围 包括各级财政供养人员 、国有企业职工、教师、退休职工 、事业单位工作人员(含临聘、公岗)、国有企业劳务派遣人员等 。若家庭中有此类人员,则该户不享受物业费减免。

〖伍〗 、乌鲁木齐买房的优惠政策主要包括完善住房保障体系、减轻贷款压力、契税补贴 、个税退税 、公积金支持及保障性住房配建政策调整等方面。

〖陆〗、对于空置的房屋 ,业主可以享受到一定比例的物业费减免 。具体来说,业主需要缴纳的是基础物业费,其金额可能会低于正常物业费。减免的比例和具体金额由各地物价部门确定 ,并且可能因地区而异。在乌鲁木齐,减免比例不得低于正常费用的20%(这一比例可能因地区和政策的具体实施而有所不同) 。

乌鲁木齐疫情补助金领取条件及标准2022

乌鲁木齐疫情补助金领取条件及标准2022的条件和标准乳如下,救助对象及发放标准:辖区内 ,自7月底以来 ,餐饮、零售 、旅游、公路运输、农副产品加工业 、纺织业、纺织服装、服装业 、新业态领域等行业中,因疫情原因致使企业停工停产停业所产生的无工作、无收入或失业的工会会员或正在申请入会的人员。

二类地区2070元,三类地区1840元。非全日制用工小时最低工资标准:一类地区22元 ,二类地区20元,三类地区18元 。我省从2021年8月1日起调整全省最低工资标准 。

乌鲁木齐市失业补助金发放期限:最长6个月,不核减参保缴费年限。乌鲁木齐市失业补助金申领条件 2022年阶段性实施失业补助金政策 ,2022年1月至12月期间新发生的参保失业人员,符合下列条件之一的,可以申领失业补助金:领取失业保险金期满仍未就业;不符合领取失业保险金的失业人员。

困难群体政策减免(对现居住我区受疫情影响、基本生活陷入困境的低收入人群 、无固定收入人群、个体工商户及老弱病残幼等困难群体、物业费减免:每户家庭免交4个月物业费;暖气费减免:每户家庭给予2022-2023年度采暖费50%补助 。

乌鲁木齐市疫情救助金1个月到账 ,疫情补助金是需要用户申请之后按月进行发放的,因此并没有固定的发放时间。

乌鲁木齐疫情300元补助政策

乌鲁木齐补贴300元领取方式:打开手机应用点击左下角的首页。点击入会转会输入自己的信息,再点击疫工补 。输入信息后上传申请人的身份证 、个人银行卡信息等资料等待审核。

乌鲁木齐市人民政府副秘书长李艳梅在发布会上说 ,近期,乌鲁木齐市就如何保障好生活困难群众基本生活的问题,研究制定了三个方面的政策措施: 一是对低收入 、无收入等生活困难群众 ,实施社会救助兜底保障 ,按照每人300元标准,给予一次性的生活救助。

申领条件 针对因受疫情影响不能外出务工,无收入、未参加失业保险的灵活就业人员 ,且当月家庭人均收入低于乌市城市最低生活保障标准700元的基本生活困难人员(包含非本市户籍人员) 。

乌鲁木齐疫情补助金可通过“天山工惠”APP在线申请领取,具体步骤如下:准备工具与原料需使用华为P50手机(系统版本HarmonyOS0.0)或兼容设备,并下载安装“天山工惠 ”APP(版本0)。打开应用并进入首页在手机上启动“天山工惠”APP ,点击屏幕左下角的首页按钮,进入主操作界面。

乌鲁木齐疫情补助金领取条件及标准2022的条件和标准乳如下,救助对象及发放标准:辖区内 ,自7月底以来,餐饮、零售 、旅游、公路运输、农副产品加工业 、纺织业、纺织服装、服装业 、新业态领域等行业中,因疫情原因致使企业停工停产停业所产生的无工作、无收入或失业的工会会员或正在申请入会的人员 。

今年4月30号以前 ,对疆内外来乌务工的人员发放一次性交通补助,其中疆外务工人员按照500元每人的标准进行发放。『3』疆内其他地州来乌务工人员是按照300元的标准予以发放。

文章推荐

  • 卡塔尔支援中国疫情(卡塔尔疫情如何)

    乌鲁木齐减免政策〖壹〗、免除公办幼儿园学前一年保育教育费:从2025年秋季学期起,新疆地区的公办幼儿园将免除学前一年在园儿童的保育教育费。对于在教育部门批准设立的民办幼儿园就读的适龄儿童,也将参照当地同类型公办幼儿园免除水平,相应减免保育教育费,进一步减轻家庭负担。〖贰〗、乌鲁...

    2026年04月21日
    0
  • 西安疫情回宝鸡/西安回宝鸡人员要隔离吗

    乌鲁木齐减免政策〖壹〗、免除公办幼儿园学前一年保育教育费:从2025年秋季学期起,新疆地区的公办幼儿园将免除学前一年在园儿童的保育教育费。对于在教育部门批准设立的民办幼儿园就读的适龄儿童,也将参照当地同类型公办幼儿园免除水平,相应减免保育教育费,进一步减轻家庭负担。〖贰〗、乌鲁...

    2026年04月21日
    0
  • 【趋利避害疫情,趋利避害要有新作为】

    乌鲁木齐减免政策〖壹〗、免除公办幼儿园学前一年保育教育费:从2025年秋季学期起,新疆地区的公办幼儿园将免除学前一年在园儿童的保育教育费。对于在教育部门批准设立的民办幼儿园就读的适龄儿童,也将参照当地同类型公办幼儿园免除水平,相应减免保育教育费,进一步减轻家庭负担。〖贰〗、乌鲁...

    2026年04月21日
    0
  • 疫情国家公祭(国家公祭的新闻)

    乌鲁木齐减免政策〖壹〗、免除公办幼儿园学前一年保育教育费:从2025年秋季学期起,新疆地区的公办幼儿园将免除学前一年在园儿童的保育教育费。对于在教育部门批准设立的民办幼儿园就读的适龄儿童,也将参照当地同类型公办幼儿园免除水平,相应减免保育教育费,进一步减轻家庭负担。〖贰〗、乌鲁...

    2026年04月21日
    1