疫情之前金融举措(疫情下金融如何推动发展)

台州银保监分局:“六大举措”打好疫情防控阻击战

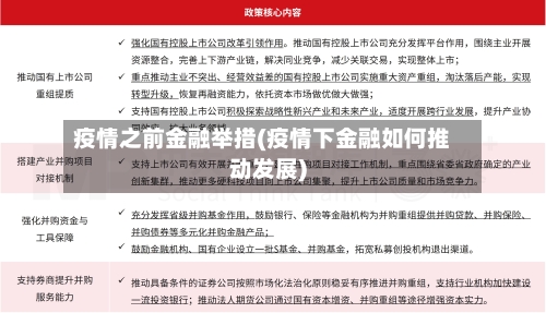
〖壹〗 、台州银保监分局通过六大举措 ,全面强化疫情防控金融支持,具体措施如下:上下协同,构筑联防联控防线督促银行保险机构成立以主要负责人为组长的疫情防控小组 ,压实政治责任 。严格执行日报告、零报告机制,排查员工动向,启动金融消费者服务快速响应机制。

疫情之前金融举措(疫情下金融如何推动发展)-第1张图片

〖贰〗、嘉兴银保监分局出台的17条意见旨在指导辖内银行保险机构落实疫情防控与复工复产工作要求 ,发挥金融支持作用,实现“两手都要硬,两战都要赢”目标。

疫情之前金融举措(疫情下金融如何推动发展)-第2张图片

〖叁〗 、开通绿色通道:在了解到浙江省丽水市红十字会需办理收款二维码用于爱心人士捐款 ,但客户单位人员都在外地的情况后 ,中行丽水分行营业部在丽水银保监分局的指导下,立即启动绿色通道,前往客户所在地办理签字、盖章 ,成功办理捐款二维码,为爱心捐款及时到账提供了便利 。

疫情之前金融举措(疫情下金融如何推动发展)-第3张图片

〖肆〗、苏州金融部门:3月8日,苏州市金融监管局 、人民银行苏州中支、苏州银保监分局联合印发了《金融支持市场主体纾困解难着力稳定经济增长政策措施的实施细则》。金融机构积极谋划推出更全面的政策礼包 ,加大减费让利力度,针对企业提出的需求,做到及时响应、精准服务。

〖伍〗 、月5日 ,江西赣州银保监分局披露,中国农业银行于都县支行存在员工行为管控不力 、印章管理不到位的违法行为,被罚100万元 ,15名相关责任人一同被罚 。8月14日,中国农业银行股份有限公司白城分行被罚款20万元。

〖陆〗、“在制订方案时,我们统筹考量了个体工商户从设立、经营到退出全生命周期的金融服务需求 ,对贷款资金 、保险保障、政务服务、宣传推介等全方位的综合需求 ,以及服务过程中所需的数据支持 、场景阵地、产品创新等保障机制。 ”中国银保监会台州监管分局副局长说 。

政策央行等出台23条金融举措,支持实体经济(附全文)

〖壹〗、央行等出台23条金融举措,全力支持实体经济 4月18日,中国人民银行 、国家外汇管理局联合印发了《关于做好疫情防控和经济社会发展金融服务的通知》(以下简称《通知》) ,旨在通过23条政策举措,为受困主体纾困、畅通国民经济循环、促进外贸出口发展提供强有力的金融支持 。

〖贰〗 、对出租车司机、网店店主、货车司机等灵活就业主体,金融机构可加大对其经营性贷款支持力度 ,满足其生产经营需求。畅通国民经济循环 发挥金融畅通国民经济循环作用:通过金融支持,促进产业链 、供应链稳定,保障国民经济循环畅通。

〖叁〗 、中国人民银行、国家外汇管理局出台23条政策举措 ,从支持受困主体纾困、畅通国民经济循环 、促进外贸出口发展三个方面加强金融服务、加大支持实体经济力度 。

〖肆〗、“金融23条”的核心政策导向“金融23条”明确提出“强化产业链供应链核心企业金融支持 ”和“引导金融机构快速响应产业链核心及配套企业融资需求”,旨在通过供应链金融工具打通产业链堵点断点。

防疫战疫、扶贫助困,招联金融不忘普惠使命一路前行

〖壹〗、招联金融在防疫战疫和扶贫助困中积极践行普惠使命,通过多项举措履行社会责任 ,助力经济复苏与社会公益发展。具体表现如下:防疫战疫:紧急驰援与精准帮扶并行 资金捐赠保障生命安全:疫情初期,招联金融向湖北省慈善总会紧急捐款600万元,直接支持湖北抗疫物资采购与医疗设施建设 ,为当地人民生命安全提供基础保障 。

〖贰〗 、招联金融微光计划通过七大举措激活“奋斗者”能量 ,具体如下:响应国家政策,开展普惠金融招联金融积极响应“精准施策 ”号召,面向奋斗者群体推出“微光计划 ” ,提供精准的消费金融贷款援助,将普惠金融落到实处。

盛京银行多措并举助力疫情防控

〖壹〗、盛京银行始终聚焦民生需求,大力开展扶贫和慈善事业。在疫情防控新形势下 ,主动作为,切实大大提升金融服务效能 。积极主动对接社区街道的金融需求,保障防疫资金及时拨付 ,多措并举满足企业在采购设备、扩大生产 、供应物资以及运输销售过程中的融资需求,以有温度、有效率的金融服务,积极助力社会各界抗击疫情。

金融支持疫情防控和复工复产有关政策问答

募集资金主要用于疫情防控以及疫情较重地区金融机构和企业发行的金融债券、资产支持证券 、公司信用类债券。 可添加“疫情防控债”标识的债券: 发行银行间市场债务融资工具 ,募集资金用于疫情防控金额占比不低于10%的,可申请添加“疫情防控债”标识;全部用于疫情防控相关的可申请添加“疫情防控专项债 ”标识 。

为深入贯彻党中央国务院 、上海市委市政府及总行关于统筹疫情防控和经济社会发展的决策部署,建行上海市分行根据上海市政府《上海市全力抗疫情助企业促发展的若干政策措施》 ,以及人民银行上海总部和上海银保监局相关文件精神 ,制定了二十条措施,全力做好疫情防控和复工复产的金融支持工作。

泰优汇在疫情期间累计为数百客户减免逾期滞纳金,并通过多项灵活政策支持疫情防控和复工复产。具体措施如下:减免滞纳金与延期还款自疫情发生后 ,泰优汇主动颁布业务政策,为受影响的企业及个人减免逾期滞纳金 。

支持复工复产复市:聚焦重大项目建设、城市供保、生活物资及医疗用品生产配送等领域,3月以来累计投放本外币对公贷款600亿元 ,其中近100亿元用于防控和城市保障企业 。稳外贸稳外资:通过金融支持保障外贸外资企业稳定运营。

我国为加大对中小微企业复工复产的金融支持,确定了多项有力措施,具体如下:增加专项信贷额度:政策性银行增加3500亿元专项信贷额度 ,以优惠利率向民营 、中小微企业发放。这一举措为中小微企业提供了充足的资金支持,有助于企业解决复工复产过程中的资金短缺问题,促进企业尽快恢复生产经营 。

文章推荐

  • 【张文宏冬季疫情,张文宏回应秋冬疫情】

    台州银保监分局:“六大举措”打好疫情防控阻击战〖壹〗、台州银保监分局通过六大举措,全面强化疫情防控金融支持,具体措施如下:上下协同,构筑联防联控防线督促银行保险机构成立以主要负责人为组长的疫情防控小组,压实政治责任。严格执行日报告、零报告机制,排查员工动向,...

    2026年04月22日
    1
  • 疫情厂门标识/疫情告示牌标语

    台州银保监分局:“六大举措”打好疫情防控阻击战〖壹〗、台州银保监分局通过六大举措,全面强化疫情防控金融支持,具体措施如下:上下协同,构筑联防联控防线督促银行保险机构成立以主要负责人为组长的疫情防控小组,压实政治责任。严格执行日报告、零报告机制,排查员工动向,...

    2026年04月22日
    0
  • 战疫情外国态度(国外民众对于本次疫情的态度)

    台州银保监分局:“六大举措”打好疫情防控阻击战〖壹〗、台州银保监分局通过六大举措,全面强化疫情防控金融支持,具体措施如下:上下协同,构筑联防联控防线督促银行保险机构成立以主要负责人为组长的疫情防控小组,压实政治责任。严格执行日报告、零报告机制,排查员工动向,...

    2026年04月22日
    1
  • 市边防疫情/边防疫情管控

    台州银保监分局:“六大举措”打好疫情防控阻击战〖壹〗、台州银保监分局通过六大举措,全面强化疫情防控金融支持,具体措施如下:上下协同,构筑联防联控防线督促银行保险机构成立以主要负责人为组长的疫情防控小组,压实政治责任。严格执行日报告、零报告机制,排查员工动向,...

    2026年04月22日
    1