【疫情地图分类,疫情地图分类怎么看】

疫情专题,各大APP都是怎么做的

〖壹〗 、综合新闻客户端:百度、腾讯、UC(阿里) 、今日头条专题界面与结构:四个产品均设置了【抗击肺炎】专题页面 ,内容结构虽不同,但大致涵盖以下板块:疫情地图:呈现全国各省市区的确诊、疑似、死亡 、治愈人数统计及趋势图,数据来源于国家及各省市区卫健委官方渠道。疫情追踪:实时更新全国各地区的疫情数据和相关政策公告文字 。

【疫情地图分类,疫情地图分类怎么看】-第1张图片

〖贰〗 、微信:搜索“在线问诊” ,展开后有“发热免费询问 ”可以查看到多家医院在线问诊入口。同济医院:在“掌上同济”APP在线问诊目录内。武汉协和医院:微信公众号→就医服务→在线问诊;微博搜索“微医”,在相关微博中有入口 。捐款捐物 工具:人民网“人民好医生 ”APP公益援助信息平台。

【疫情地图分类,疫情地图分类怎么看】-第2张图片

〖叁〗、透明、直连的信息交换:疫情期间,为抚慰用户敏感消费心理 ,来伊份通过质量安全溯源系统 ,让消费者扫描包装袋上的溯源二维码,即可查看产品从原料采摘 、生产加工到入库、批次追溯等全产业链信息。截止近来,用户可通过二维码追溯超过250个SKU的全产业链历程 ,甚至对每一粒牛肉制品进行DNA检验 。

【疫情地图分类,疫情地图分类怎么看】-第3张图片

〖肆〗、步骤1:进入夸克日报打开夸克app,在首页导航栏中找到并点击【夸克日报】入口 。步骤2:定位疫情专题进入夸克日报页面后,在顶部或中部推荐位找到【时刻关注疫情】模块 ,点击该选项进入疫情专题页面。

可能会说谎的地图!全国疫情地理格局的重新审视

〖壹〗 、分级符号方法的局限:基于分级符号方法对当日所有确诊病例进行疫情分布制图(如图7),由于分级操作导致同一等级的数量差异被消除,同一等级的差异无法捕捉 ,这是一种地图对疫情“说谎”的情形。

〖贰〗、这一过程存在很大的人为主观成分,为地图说谎提供了土壤 。例如在不同比例尺地图展示需要下,概括综合时可能会进行不准确的信息呈现。地图说谎的方式比例尺与概括综合:根据不同比例尺地图展示的需要 ,在概括综合时可能会撒些小谎。比如夸大或缩小某些地理要素的规模,以突出特定信息或隐藏某些信息 。

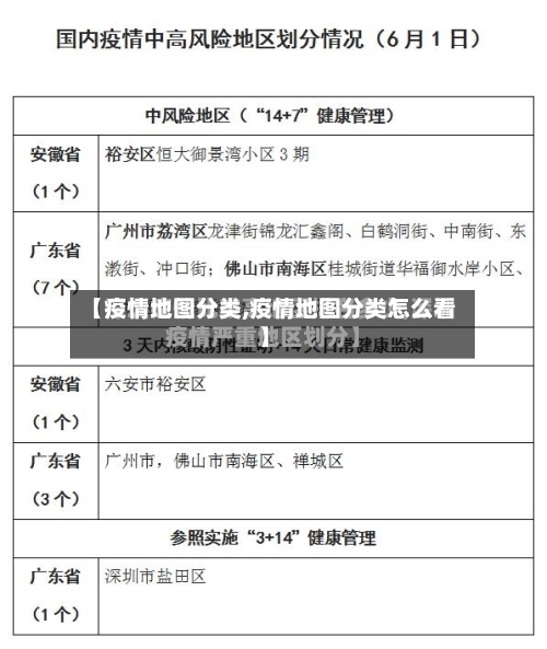
怎么在地图上看疫情风险地区

进入“我的”页面打开高德地图APP,在首页底部导航栏中点击【我的】 ,进入个人中心页面。打开“更多工具 ”在“我的 ”页面中 ,向下滑动找到【更多工具】选项并点击,进入功能集合页面。选取“疫情地图”在“更多工具”页面中,找到【疫情地图】功能并点击 ,系统将自动加载当前区域的疫情风险分布信息 。

进入“我的 ”页面:打开高德地图APP,在首页点击底部导航栏的【我的】。打开工具箱:在“我的”页面中,找到并点击【更多工具】选项。查看疫情地图:在工具列表中 ,选取【疫情地图】功能,即可显示当前所在区域及周边的疫情风险等级分布 。注意事项:确保高德地图APP为最新版本,避免因版本过低导致功能缺失。

在百度地图上可以查看疫情风险地区 ,具体操作步骤如下:打开软件:启动百度地图应用(确保版本为1200或更新)。进入常用功能:在首页找到“常用功能”模块,点击“更多 ”选项 。跳转至其他页面:在功能列表中滑动至“其他”分类,选取“疫情地图” 。

文章推荐

  • 【抗击疫情居民共同,共同为抗击疫情】

    疫情专题,各大APP都是怎么做的〖壹〗、综合新闻客户端:百度、腾讯、UC(阿里)、今日头条专题界面与结构:四个产品均设置了【抗击肺炎】专题页面,内容结构虽不同,但大致涵盖以下板块:疫情地图:呈现全国各省市区的确诊、疑似、死亡、治愈人数统计及趋势图,数据来源于...

    2026年04月02日
    3
  • 疫情后泰国经济/疫情后泰国经济增长

    疫情专题,各大APP都是怎么做的〖壹〗、综合新闻客户端:百度、腾讯、UC(阿里)、今日头条专题界面与结构:四个产品均设置了【抗击肺炎】专题页面,内容结构虽不同,但大致涵盖以下板块:疫情地图:呈现全国各省市区的确诊、疑似、死亡、治愈人数统计及趋势图,数据来源于...

    2026年04月02日
    7
  • 【疫情以来经济复苏,疫情以来经济复苏的变化】

    疫情专题,各大APP都是怎么做的〖壹〗、综合新闻客户端:百度、腾讯、UC(阿里)、今日头条专题界面与结构:四个产品均设置了【抗击肺炎】专题页面,内容结构虽不同,但大致涵盖以下板块:疫情地图:呈现全国各省市区的确诊、疑似、死亡、治愈人数统计及趋势图,数据来源于...

    2026年04月02日
    7
  • 约旦疫情期间最新/约旦疫情期间最新政策

    疫情专题,各大APP都是怎么做的〖壹〗、综合新闻客户端:百度、腾讯、UC(阿里)、今日头条专题界面与结构:四个产品均设置了【抗击肺炎】专题页面,内容结构虽不同,但大致涵盖以下板块:疫情地图:呈现全国各省市区的确诊、疑似、死亡、治愈人数统计及趋势图,数据来源于...

    2026年04月02日
    7