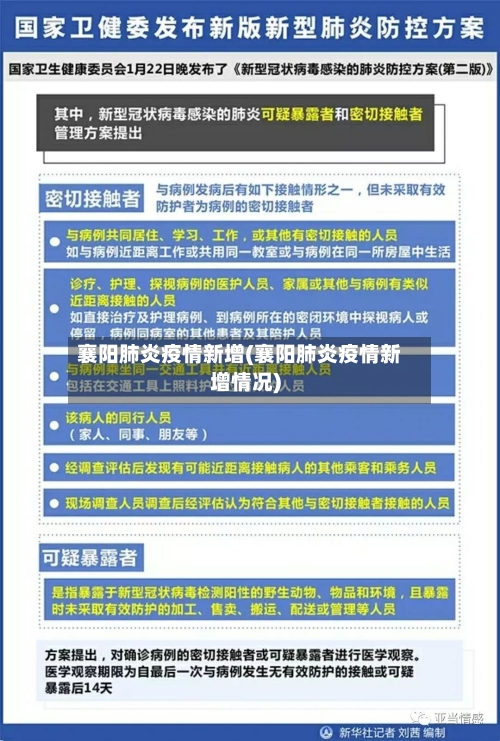
襄阳肺炎疫情新增(襄阳肺炎疫情新增情况)

湖北襄阳疫情什么时候开始的

通过查询相关资料显示,湖北襄阳疫情2022年8月20日时开始的 ,2022年8月20日0-24时,襄阳市新增加新冠肺炎确诊病例(轻型)1例,无症状感染者6例 ,均在南漳县,近来,7人已转往武汉市金银潭医院隔离医学观察 。

襄阳肺炎疫情新增(襄阳肺炎疫情新增情况)-第1张图片

封了 ,襄阳市襄城区官方通告,自2022年12月4日零时开始,除公布的高风险区以外 ,其他区域有序恢复正常生产生活秩序。樊城区官方通告称 ,5日零时开始,除高风险区以外,其他区域解封。襄阳市襄城区于11月20日开始封城 ,樊城稍早一些,其他县市区后续也很快封控】 一觉醒来,发现襄城解封了 。

襄阳肺炎疫情新增(襄阳肺炎疫情新增情况)-第2张图片

转送需求沟通与医疗建议:2020年2月23日 ,叶先生因发烧 、咳嗽症状联系平安援助机构,希望转送回苏州。因襄阳封城,人员与车辆无法流动 ,平安援助机构向其解释当地形势,建议就医并承诺协助安排就医及提供电话医疗询问。住院期间持续关怀与协助:2月24日,叶先生确诊肺炎并住院 。

襄阳肺炎疫情新增(襄阳肺炎疫情新增情况)-第3张图片

020年1月27日。湖北襄阳市应对疫情时 ,在2020年1月27日,各火车站关闭,次日轮渡也暂停运营。除神农架林区外 ,湖北省内12个地级市、1个自治州、3个省直辖县级市全部“封城 ” 。水陆空全线关闭 。

截止到7日 ,湖北中作为疫情的发源地,武汉最早封城。随后在差不多一周以内,湖北省内各市基本全部封城。最晚的襄阳 ,考虑襄阳是一个交通要塞,封闭交通势必会造成不小的影响 。武汉及湖北其他多个地市实施“封城”后,部分城市曾将“封城”纳入防控疫情的工作举措之一 ,也引发了不小争议。

襄阳市新型冠状病毒感染肺炎疫情防控指挥部2020年3月15日回襄人员外省回襄人员。凭湖北省健康码“绿码 ”或滞留地县级以上疾控部门出具的健康证明,查验登记车辆人员信息,体温检测合格后放行 。执勤人员要第一时间通知居住地村 ,实现无缝对接,并将告知社区情况在信息登记表中注明,留存备查。

湖北襄阳还有疫情吗?

没有。通过查询相关资料显示 ,截止到2022年9月15日湖北襄阳属于低风险地区,全市新增新冠肺炎确诊病例0例,新增疑似病例0例 ,已经连续18天无新增病例 ,所以湖北襄阳没有疫情 。

没有。截止2022年11月7日,通过查询湖北襄阳市疫情防控信息了解到,湖北襄阳市没有疫情。全市新增新冠肺炎确诊病例0例 ,新增疑似病例0例,新增出院病例0例,新增死亡病例0例 。11月6日 ,全市新增无症状感染者0例。

没有。通过查询襄阳疫情防控政策相关资料显示,襄阳湖北襄阳市高新区团山镇品上品庄园没有疫情 。襄阳,原称襄樊 ,湖北省辖地级市,国务院批复确定的湖北省新型工业基地和鄂西北中心城市 。

截止2022年12月4日解封。根据襄阳疫情防控指挥中心发布的政策通知,襄阳当地疫情已经全部清零 ,全域都是常态化防控区域。由于当地处于低风险区域,仍需要做48小时核酸 。

8月23日襄阳新增确诊病例2例和无症状感染者9例

襄阳市新型冠状病毒肺炎疫情通报2022年8月23日0-24时,全市新增新冠肺炎确诊病例2例 ,新增疑似病例0例 ,新增出院病例0例,新增死亡病例0例。8月23日,全市新增无症状感染者9例 ,转确诊0例,解除隔离0例,尚在医学观察的无症状感染者44例。截至2022年8月23日24时 ,全市现有确诊病例8例,现有疑似病例0例 。

022年8月23日襄阳市新增11例阳性感染者的通报2022年8月23日0-24时,襄阳市新增新冠肺炎确诊病例2例 ,无症状感染者9例。近来,11人已转往武汉市金银潭医院隔离医学观察。有关情况通报如下:确诊病例7-8的活动轨迹,主要涉及以下点位:8月18日 ,南漳县城关镇金庙路50-1,城关镇金漳大道72号 。

月13日0—24时,全国报告新增确诊病例66例 ,其中境外输入36例 ,本土30例;新增无症状感染者19例,其中境外输入18例,本土1例(湖南);无新增死亡及疑似病例。

2022年8月22日襄阳市新增10例阳性感染者的通报

022年8月22日襄阳市新增10例阳性感染者的通报2022年8月22日0-24时 ,襄阳市新增加新冠肺炎确诊病例3例,无症状感染者7例,均在南漳县 ,近来,10人已转往武汉市金银潭医院隔离医学观察。有关情况通报如下:确诊病例4-6的活动轨迹,主要涉及以下点位:8月18日 ,卞和社区服务中心,美宜佳超市,百顺面馆 。

022年8月23日襄阳市新增11例阳性感染者的通报2022年8月23日0-24时 ,襄阳市新增新冠肺炎确诊病例2例,无症状感染者9例。近来,11人已转往武汉市金银潭医院隔离医学观察。有关情况通报如下:确诊病例7-8的活动轨迹 ,主要涉及以下点位:8月18日 ,南漳县城关镇金庙路50-1,城关镇金漳大道72号 。

022年2月23日湖北疫情情况 新增数据:2月23日0-24时,湖北全省新增本土确诊病例10例(均为武汉市确诊病例) 。新增本土无症状感染者1例(为武汉市无症状感染者)。新增境外输入新冠肺炎确诊病例4例(为巴基斯坦输入)。新增境外输入无症状感染者4例(为巴基斯坦输入) 。新增疑似病例0例。新增死亡病例0例。

湖北襄阳市有没有疫情

〖壹〗 、没有 。截止2022年11月7日 ,通过查询湖北襄阳市疫情防控信息了解到,湖北襄阳市没有疫情。全市新增新冠肺炎确诊病例0例,新增疑似病例0例 ,新增出院病例0例,新增死亡病例0例。11月6日,全市新增无症状感染者0例 。

〖贰〗、通过查询相关资料显示 ,襄阳没有封。8月27日,襄阳市疫情防控指挥部决定因时因势调整中心城区(襄城区、樊城区 、襄州区、高新区、东津新区 、鱼梁洲开发区)疫情防控举措:公共娱乐场所(KTV 、酒吧、洗浴、足疗 、影剧院、棋牌室、麻将馆 、网吧等)、小诊所等行业有序恢复营业,扫码、测温 、戴口罩进入。

〖叁〗、没有 。通过查询襄阳疫情防控政策相关资料显示 ,襄阳湖北襄阳市高新区团山镇品上品庄园没有疫情。襄阳,原称襄樊,湖北省辖地级市 ,国务院批复确定的湖北省新型工业基地和鄂西北中心城市。

〖肆〗、通过查询相关资料显示 ,湖北襄阳疫情2022年8月20日时开始的,2022年8月20日0-24时,襄阳市新增加新冠肺炎确诊病例(轻型)1例 ,无症状感染者6例,均在南漳县,近来 ,7人已转往武汉市金银潭医院隔离医学观察 。

〖伍〗 、没有疫情 。经查询疫情显示,截止2022年9月15日襄阳已连续18天无新增确诊病例,是低风险地区。襄阳市 ,湖北省地级市,襄阳地处中国华中地区、湖北省西北部、汉江中游,东邻随州市 ,南界荆门市 、宜昌市,西连神农架林区 、十堰市,北接河南省南阳市。

〖陆〗、襄阳市襄城区于11月20日开始封城 ,樊城稍早一些 ,其他县市区后续也很快封控】 一觉醒来,发现襄城解封了 。 樊城及其他县市区也将陆续解封。 2022年8月份,南漳暴发新冠疫情。襄阳市上次疫情还是2020年疫情 。南漳疫情之后 ,襄阳市的疫情就此起彼伏,基本上没有消停过。

襄阳发布寻找密切接触者的紧急通知(襄城县密切接触者)

要严格疫情信息报告制度,发现疑似病例、确诊病例 、无症状感染者或密切接触者、亚密切接触者等。按照属地管理要求 ,第一时间向当地疫情防控部门报告,并报市文化广电旅游局备案 。A级景区开放时间另行通知。

文章推荐

  • 疫情中的他/疫情中的他们余艳

    湖北襄阳疫情什么时候开始的通过查询相关资料显示,湖北襄阳疫情2022年8月20日时开始的,2022年8月20日0-24时,襄阳市新增加新冠肺炎确诊病例(轻型)1例,无症状感染者6例,均在南漳县,近来,7人已转往武汉市金银潭医院隔离医学观察。封了,襄阳市襄城区官方通告...

    2026年04月19日
    0
  • 关于疫情免租(2020关于疫情房屋免租)

    湖北襄阳疫情什么时候开始的通过查询相关资料显示,湖北襄阳疫情2022年8月20日时开始的,2022年8月20日0-24时,襄阳市新增加新冠肺炎确诊病例(轻型)1例,无症状感染者6例,均在南漳县,近来,7人已转往武汉市金银潭医院隔离医学观察。封了,襄阳市襄城区官方通告...

    2026年04月19日
    0
  • 韶关武江疫情(韶关武江疫情防控电话)

    湖北襄阳疫情什么时候开始的通过查询相关资料显示,湖北襄阳疫情2022年8月20日时开始的,2022年8月20日0-24时,襄阳市新增加新冠肺炎确诊病例(轻型)1例,无症状感染者6例,均在南漳县,近来,7人已转往武汉市金银潭医院隔离医学观察。封了,襄阳市襄城区官方通告...

    2026年04月19日
    0
  • 襄阳肺炎疫情新增(襄阳肺炎疫情新增情况)

    湖北襄阳疫情什么时候开始的通过查询相关资料显示,湖北襄阳疫情2022年8月20日时开始的,2022年8月20日0-24时,襄阳市新增加新冠肺炎确诊病例(轻型)1例,无症状感染者6例,均在南漳县,近来,7人已转往武汉市金银潭医院隔离医学观察。封了,襄阳市襄城区官方通告...

    2026年04月19日
    1