广东省高级人民法院发布劳动争议前十典型案例
“五一”劳动节前夕,广东省高级人民法院发布了涵盖劳动报酬、年休假 、经济补偿等内容的劳动争议前十典型案例,涉及传统劳动争议、新业态用工纠纷及疫情防控期间劳动者权益保护等 ,旨在通过审判职能促进用人单位依法用工及劳动者依法维权。

广东省高级人民法院审理的某技术服务公司诉刘某劳动争议案中,法院未支持人力资源管理人员刘某关于未签订书面劳动合同二倍工资差额的主张 。具体分析如下:基本案情刘某于2016年8月入职某技术服务公司,担任总经理一职 ,全面负责公司经营管理工作。双方未签订书面劳动合同,且公司未设置专职人力资源管理岗位。

案例1:拒付劳动报酬可依法追究刑事责任 基本案情:2019年2月,被告人郭某分包某公司部分施工工程 ,聘用多名民工施工 。施工期间,公司代郭某支付部分民工工资,并向其支付工程款32万元。自2019年3月起 ,郭某拖欠67名民工工资41万余元。

广东省高级人民法院发布的劳动争议前十典型案例(四)包含案例7和案例8,具体内容如下:案例7:快递小哥自带车辆的油耗未约定的由公司负担基本案情:2005年10月,岑某自带车辆担任某快递公司的二程接驳员 。快递公司因岑某未按要求更换车辆而解除劳动合同。
广东省高级人民法院发布的劳动争议前十典型案例(二)包含两个案例 ,分别涉及年休假天数确定和用人单位违法解除劳动合同问题。具体内容如下:案例3:年休假天数应按累计工作年限确定 基本案情:沈某于1996年9月参加工作,先后入职多家单位,2006年4月入职某设备公司 。
劳动法·小案例·“企业因疫情管控停产停工,是否应当按时足额发放工资...
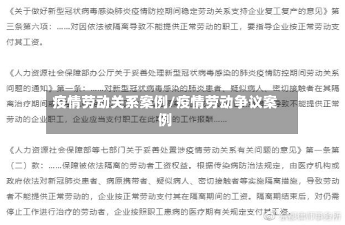
企业因疫情管控停产停工,在一个工资支付周期内应当按时足额发放工资;超过一个工资支付周期的 ,需分情况支付工资,若未与员工达成延迟发放协议则不可擅自延迟发放停产停工期间工资。
企业停工停产超过工资支付周期:员工提供正常劳动:企业应按照当地最低工资标准支付工资,确保员工基本生活不受影响。员工未提供正常劳动:企业应遵循国家相关规定妥善处理 ,具体处理方式可能因地区和具体情况而异 。
职工没有提供正常劳动的,企业应当发放生活费,生活费标准按不低于当地最低工资标准的80%支付。比如 ,企业停工停产超过一个月且职工未提供正常劳动,企业需按照不低于深圳最低工资标准80%的比例发放生活费。
您好,疫情期间不可以不发工资 ,受疫情影响,企业停工停产在一个工资支付周期内的,应按照劳动合同标准支付工资。超过一个周期的 ,若职工提供了正常劳动,企业支付工资不得低于当地最低工资标准;若职工未提供正常劳动应按照当地标准发放生活费 。
这一案例明确表明,用人单位停工停产后支付的基本生活费被视为劳动报酬,若未及时足额支付 ,劳动者有权解除劳动合同并主张经济补偿。实践意义:在实践中,部分用人单位可能误认为企业停工停产后应支付的基本生活费不属于劳动报酬,并以此为借口拒不支付 ,试图迫使劳动者主动提出离职,从而规避法律责任。
疫情期间工资延迟发放的行为是不违法的,企业因生产经营困难暂时无法按时支付工资的 ,应当向劳动者说明情况,并经与工会或者职工代表协商一致后,可以延期支付工资 ,但最长不得超过30日 。此外,企业还可以停工停产,安排员工待岗 ,并与员工协商一致签署待岗协议。

广东省人社厅发布第一批疫情防控期间劳动人事争议典型案例
〖壹〗、广东省人社厅发布的第一批疫情防控期间劳动人事争议典型案例涵盖以下问题: 电子劳动合同如何签订核心启示:依法及时签订劳动合同是用人单位的法定义务,未签订需支付二倍工资。受疫情影响,用人单位可与劳动者协商一致采用电子形式订立书面劳动合同 。
〖贰〗 、广东省人社厅发布的第一批疫情防控期间劳动人事争议典型案例涵盖六类常见纠纷,涉及劳动合同签订、工资支付、复工管理 、年休假安排、劳动报酬争议及共享员工模式 ,为疫情期间劳动关系处理提供明确指引。
〖叁〗、“五一 ”劳动节前夕,广东省高级人民法院发布了涵盖劳动报酬 、年休假、经济补偿等内容的劳动争议前十典型案例,涉及传统劳动争议、新业态用工纠纷及疫情防控期间劳动者权益保护等 ,旨在通过审判职能促进用人单位依法用工及劳动者依法维权。
外地职工因政府疫情限制无法返岗,企业能不发工资吗?
外地职工因政府疫情限制无法返岗,与延迟复工期间职工无法正常工作性质类似,企业都应按照规定支付工资 。
上海浦东法院发布的十条最新意见中 ,明确因政府管制无法返岗者,企业可不支付工资。具体分析如下:政府管制属于不可抗力:地方政府为减少人员聚集 、阻断疫情传播,采取的道路、人员或车辆管制等措施 ,属于《民法总则》第180条规定的不可抗力。
不合法 。根据规定,疫情期间,劳动者被采取隔离措施导致不能提供正常劳动的 ,企业应正常支付工资。因政府采取紧急措施,企业停工停产或劳动者不能按时返岗的,再一个工资支付周期内的,按照劳动合同标准支付工资;超过一个工资支付周期的 ,从第二个月起按沈阳市最低工资标准的70%向劳动者支付生活费。
无法返岗且未提供劳动:根据政策或单位规定,可能发放基本工资、生活费或协商调整薪酬;被隔离观察:若因密切接触等原因被隔离,企业需支付正常工资(借鉴《传染病防治法》第四十一条)。